欢迎大家赞助一杯啤酒🍺 我们准备了下酒菜:Formal mathematics/Isabelle/ML, Formal verification/Coq/ACL2/Agda, C++/Lisp/Haskell
文件:Docfx-workflow.png
来自开放百科 - 灰狐
本预览的大小:238×600像素。
完全分辨率 (952×2,399像素,文件大小:157 KB,MIME类型:image/png)
文件历史
查看某一时刻的文件,请单击相应的日期/时间。
| 日期/时间 | 缩略图 | 大小 | 用户 | 评论 | |
|---|---|---|---|---|---|
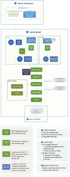
| 当前 | 2021年6月13日 (日) 02:44 | 952 × 2,399 (157 KB) | Allen (讨论 | 贡献) | https://dotnet.github.io/docfx/spec/docfx_design_spec.html category:document category:.NET |
- 用外部应用程序编辑本文件 (更多信息请见安装说明)
文件用途
没有页面链接到本文件。
分享您的观点