欢迎大家赞助一杯啤酒🍺 我们准备了下酒菜:Formal mathematics/Isabelle/ML, Formal verification/Coq/ACL2/Agda, C++/Lisp/Haskell
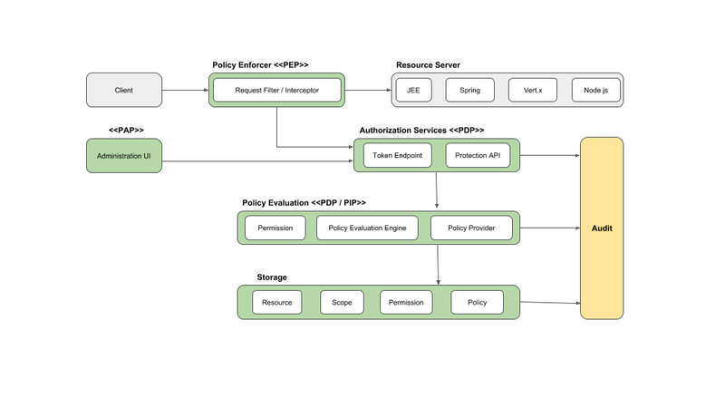
文件:Keycloak-authorization-architecture.png
来自开放百科 - 灰狐
本预览的大小:800×450像素。
完全分辨率 (960×540像素,文件大小:24 KB,MIME类型:image/png)
文件历史
查看某一时刻的文件,请单击相应的日期/时间。
| 日期/时间 | 缩略图 | 大小 | 用户 | 评论 | |
|---|---|---|---|---|---|
| 当前 | 2020年10月12日 (一) 12:40 | 960 × 540 (24 KB) | Allen (讨论 | 贡献) | https://www.keycloak.org/docs/latest/authorization_services/index.html category:identity |
- 用外部应用程序编辑本文件 (更多信息请见安装说明)
文件用途
以下的1个页面链接到本文件:
分享您的观点