欢迎大家赞助一杯啤酒🍺 我们准备了下酒菜:Formal mathematics/Isabelle/ML, Formal verification/Coq/ACL2/Agda, C++/Lisp/Haskell
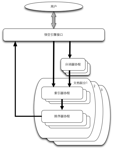
文件:Wukong-search-engine.png
来自开放百科 - 灰狐
Wukong-search-engine.png (452×592像素,文件大小:48 KB,MIME类型:image/png)
文件历史
查看某一时刻的文件,请单击相应的日期/时间。
| 日期/时间 | 缩略图 | 大小 | 用户 | 评论 | |
|---|---|---|---|---|---|
| 当前 | 2016年2月4日 (四) 01:42 | 452 × 592 (48 KB) | Allen (讨论 | 贡献) | 图片来自:http://www.infoq.com/cn/news/2015/09/wukong-search-engine category:search engine |
- 用外部应用程序编辑本文件 (更多信息请见安装说明)
文件用途
没有页面链接到本文件。
分享您的观点
